GoForum › 🌐 V2EX
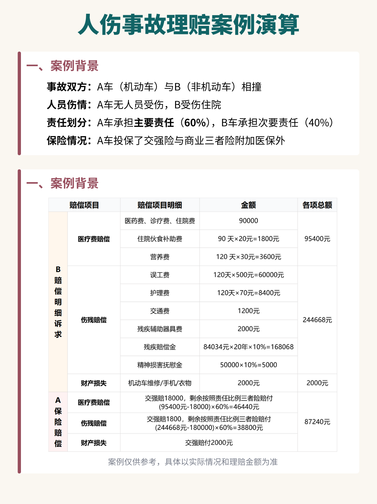
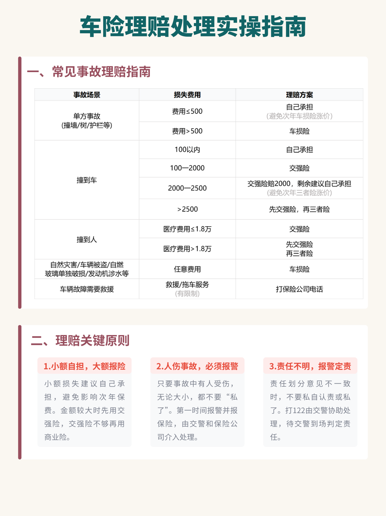
保钱 28 丨车主必懂的人伤事故理赔流程
daodaolicai ·
2026-01-22 11:37 ·
0 次点赞 · 0 条回复
刀刀简介: https://linkdd.cn/daodao

0 条回复
添加回复
你还需要 登录
后发表回复